Modellek

A tananyagfejlesztés mikéntjére többféle válasz található a nemzetközi irodalomban. Általában két irányból közelítik meg:

  • Az oktatás-tanulás szempontjából, azaz a pszichológiai folyamatokra és a személyiség fejlődésére építve. Ilyen például a Bloom-taxonómia vagy Merrill oktatási alapelvei.

  • A fejlesztés-gyártás szempontjából, azaz a fejlesztést, mint folyamatot értelmezve. A hangsúlyt a készítés lépéseinek sorrendjére és a minőség meghatározására, ellenőrzésére helyezik. Ilyen például a Dick–Carey-modell és az ADDIE-modell.

Mindkét irányból hasznos gondolatok, tapasztalatok gyűjthetőek, de való-jában ezek a modellek nem adnak a fejlesztők kezébe egyértelmű megoldásokat arra, hogyan kell a gyakorlatban megvalósítani egy hatékonyan fejlesztő digitális tananyagot. A Nexius-modell mindkét szemléletet integrálja. Ahhoz, hogy ez érthető legyen, vizsgáljuk meg közelebbről az előbb említett modelleket!

A Benjamin Bloom által alkotott rendszer az egyik legismertebb, tudásrétegződést összefoglaló modell. Az értelmi fejlődés szintjeit vizsgálva alkotta meg a hierarchikusan egymásra épülő tudásszinteket. Az értelem magasabb szintjein egyre komplexebb és absztraktabb műveletek megvalósítása válik lehetővé.

  • Emlékezés: Az első, a piramis alapját képező szint. A tények, információk reprodukciója, a rájuk való emlékezés, felidézésük tartozik ide.

  • Megértés: Az ismeretet a tanuló képes a saját szavaival megfogalmazni, interpretálni.

  • Alkalmazás: A tanuló képes arra, hogy az ismeretet különböző helyzetekben felhasználja.

  • Elemzés: A tanuló képes egy helyzet, egy probléma összetevőinek felismerésére, megkülönböztetésére, összehasonlítására, analízisére.

  • Összegzés: Képesség arra, hogy egy probléma megoldására több helyről származó tudást mozgósítson a tanuló. Szintetizálja a valóságot a meglévő ismeretei alapján.

  • Értékelés: Ennek során a tanuló képes ítéletet alkotni valaminek az alkalmazhatóságáról, hasznosságáról, funkcióiról. Ezek konkrét tárgyak, eszközök, de ideák, eszmék is lehetnek.

  • Létrehozás: A tanuló a megszerzett ismeretei alapján valami teljesen újat, egyedit alkot a képzelőerejét felhasználva.

Bloom taxonómiája

M. David Merrill professzor több különböző oktatástervezési modellt vizsgált meg. Kutatásai során öt olyan előíró elvet dolgozott ki, amelyik mindegyik vizsgált modell alapját képezte. Ezeket a szorosan összefüggő elveket helyesen alkalmazva eredményessé tehetik a tanulási folyamatot:

  • Problémaközpontúság: a tanulók hatékonyabban tanulnak, ha olyan feladatsorokat, problémákat kell megoldaniuk legyenek azok egyszerűek vagy bonyolultak, amelyek a valódi világ valódi problémáira reflektálnak.

  • Aktivizáció: a tanulás eredményesebb, ha felidéztetünk egy már ismert, előzetes tudást vagy egy rendszert, amelybe az új tudás beépülhet. Az aktivizáció lényege, hogy valamilyen előzetes tanuláson alapuló tapasztalatot kell felhasználni az oktatás során.

  • Bemutatás: a tanulók jobban megjegyzik az új ismeretet, ha az egy valódi problémaként van bemutatva, abban van elhelyezve.

  • Alkalmazás: a tanulás hatékonysága nő, ha az új tudást valamilyen valódi probléma megoldásában kell alkalmazni. Fontos, hogy a folyamat alatt állandó és helyes irányítást és visszajelzést kap-janak a tanulók.

  • Integráció: a tanulás eredményesebb, ha tanulók a saját életükbe, tapasztalataikba is beemelik az új ismeretet beszélgetéseken, vitákon keresztül.

Merrill oktatási alapelvei

Az ADDIE-modell egy mozaikszó. Az Analysis, Design, Development, Implementation és Evaluation szavak kezdőbetűjéből áll össze, és manapság a legelterjedtebb oktatástervezési modellnek tekinthető. Az 1975-ben kifejlesztett elmélet lényege, hogy a folyamat következő fázisára csak akkor lehet lépni, ha az adott fázis befejezettként, lezártként értékelhető. Ezeken az egymásra épülő lépéseken keresztül születik meg a tananyag. Maga a modell tanulócentrikus, mert minden részletét a tanulási célok, a tanulói követelmények határozzák meg. Lépései:

  • Analysis – Elemzés: Itt kell definiálni, hogy mit kell a tanulónak megtanulni. A lépés része, hogy létrejön a probléma és a tanulók leírása, a tananyag céljainak, követelményeinek és a mérések módjának meghatározása, de a tananyag megvalósítására vonatkozó korlátok és lehetőségek rögzítése is leírásra kerül.

  • Design – Tervezés: ezen a lépcsőn kell meghatározni, hogy jön létre a tanulható tananyag. Itt nem csak a fejlesztés menetének a terve, a vizuális és technológiai megvalósítások, hanem a mérhető követelmények és az oktatási stratégia is rögzítésre kerül.

  • Development – Fejlesztés: ennél a lépésnél kell a konkrét tananyagot megalkotni. A leckéknek és a tartalmuknak a tervezése, a másodlagos tartalmak, a szükséges médiaelemek, hardver és szoftver összetevők fejlesztése mind ennél a fázisnál valósul meg.

  • Implementation – Kivitelezés: ennél a fázisnál a tananyag valódi oktatási környezetbe kerül. A tananyag tényleges működésének hatékonysága itt válik gyakorlatban mérhetővé.

  • Evaluation – Értékelés: a tananyag elsajátításának sikerességét kell megmérni. A riportok, visszajelzések alapján meg kell állapítani, hogy a tananyag betöltötte-e a tervezett szerepét, milyen következtetések vonhatók le. Ha lehetséges, módosításokat kell eszközölni a tananyag tökéletesítése érdekében.

ADDIE-modell

Walter Dick és Lou Carey 1978-ban kiadott Az oktatástervezés rendszere (The Systematic Design of Instruction) című könyvükben írták le ezt a modellt. Modelljükkel jelentős lépést tettek előre az oktatástervezés területén azzal, hogy a feladatokat nem különálló lépcsők összegzéseként kezelték, hanem összefüggő folyamatként tekintettek rá. A rendszer a kontextus, tartalom, tanulás és tanítás kölcsönhatásaira fókuszál. A következő lépésekből áll:

  • Célok megfogalmazása: itt kell rögzíteni azt, hogy milyen célokat kell a tananyagnak elérnie, mire kell képesnek lennie a tanulónak a képzés elvégzése után.

  • Oktatás elemzése: ennek során kell meghatározni, hogy milyen képességek fejlesztése szükséges ahhoz, hogy a kívánt célok teljesüljenek: a tanulóknak honnan, hová kell eljutniuk.

  • Belépési karakterisztika: a tanulók képességei, tapasztalatai, motivációi és demográfiai jellemzői, amelyek hasznosak lehetnek az oktatástervezés során. Ennek a részének a célja, hogy a megfelelő szintről épülhessen fel a tananyag. Azt is át kell gondolni, hogy a tanulóknak milyen szükséges képességei kell legyenek a tananyag elvégzéséhez.

  • Sikerkritériumok meghatározása: az igényeket és célokat konkrét célkitűzésekké kell formálni.

  • Kritériumok mérésének tervezése: az értékelési stratégia tervezésének lépése. Meg kell vizsgálni, milyen szükséges előfeltételei vannak az új ismeret, képességek elsajátításának, és meg kell tervezni, hogyan mérjük a célkitűzések teljesülését a tanulási folyamat során, illetve azt is, hogyan kap visszajelzést erről a tanuló.

  • Oktatási stratégia tervezése: itt kell elkészíteni a tanulói aktivitás tervrajzát. Alaposan át kell gondolni, hogy milyen tevékenységeken keresztül jut el a tanuló a tananyag célkitűzéseinek eléréséig (pl.: gyakorlások, visszajelzések, tesztek)

  • Oktatási anyag fejlesztése, kiválasztása: mivel ez a modell nem csak az e-learning tananyagok készítését segíti, ennél a lépésnél azt kell meghatározni, hogy a tanításhoz milyen tananyagot választunk, készítünk. Ehhez teljes egészében igénybe kell venni az előző lépés során született eredményt.

  • Formatív értékelés tervezése: ennél a lépésnél azt kell átgondolni, hogy milyen információkkal lehet tökéletesíteni az oktatási anyagot, és hogyan lehet nagyszámú tanuló esetén is hatékony az oktatás.

  • Szummatív értékelés: itt a záróteszt fényében kell a tananyagot átgondolni. A tananyag egészét kell ellenőrizni: hogy elég hatékony-e, elérhető-e általa a kívánt eredmény.

  • Oktatás átdolgozása: ennek során az értékelések tervezésének megfelelően a szükséges módosításokat kell megtenni, hogy az oktatási anyag megfelelően kiszolgálja a méréseket, és így az oktatási célkitűzések teljesíthetőek legyenek.

A Dick-Carey-modell

A Nexius-modell az eddig ismert modellekhez képest másképp közelíti meg az oktatástervezést. Egyszerre jelenik meg benne az oktatásmódszertani támogatás és folyamatszemlélet. A Nexius-modellben minden tananyag készítése egyedi és megismételhetetlen folyamat, azaz egy projekt. Ezért a tananyagfejlesztést projektszemléleten keresztül valósítja meg. A modell lépéseiben összefonódik a projektmenedzsment és az oktatástervezés. Nem csupán elméleti megoldások állnak benne rendelkezésre, hanem alkalmazása során konkrét eszközökkel, tanácsokkal is támogatja a tananyagfejlesztőket. A következőkben bemutatásra kerülnek a modellben létrejövő résztermékek, szerepfunkciók, majd a folyamat összefoglalása következik.

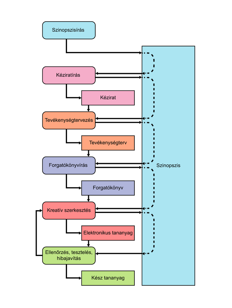
A modell hat lépcsőből áll. Mindegyik lépcső egy jól meghatározható résztermék létrehozásával záródik. Ezek a mérföldkövek, amelyek a létrehozásuk fázisában kilépő dokumentumok, és amelyekre a folyamat következő fázisa épül, vagyis annak a belépő dokumentumai. Ezalól kivételt képez a szinopszis, amely másképp funkcionál a fejlesztési folyamat során.

  1. mérföldkő a Szinopszis: a Szinopszisírás fázisában, ahogy az elnevezése is mutatja, a tananyag szinopszisa (áttekintő összefoglalása) jön létre. A tananyag követelményrendszerének leírása, tartalmi elemeinek és alkalmazási körülményeinek meghatározása, rögzítése történik itt meg. Ez a tananyagfejlesztés első részterméke, a tananyag alapdokumentuma.

  2. mérföldkő a Kézirat: a Kéziratírás lépcsőjénél a szinopszisban rögzített célrendszer és tematika alapján létrehozott, módszertanilag átgondolt – de végleges szerkezetűnek nem tekinthető – oktatási tartalom születik meg, amely a tananyag hátterét és alapját képezi. A fejlesztési folyamat második részterméke.

  3. mérföldkő a Tevékenységterv: a Tevékenységtervezés fázisában az oktatási tartalom tovább specializálódik elektronikus tananyagokhoz fejlesztett módszerekkel. Itt a tanuló tananyaggal végzett interakcióinak koncepciója kerül kidolgozásra. Ennél a mérföldkőnél a leckékre bontott elektronikus oktatási tartalom dokumentuma jön létre, mely még nem alkalmas arra, hogy beszerkeszthető legyen egy tananyagfejlesztő rendszerbe.

  4. mérföldkő a Forgatókönyv: az előző lépcsőn létrejött dokumentum tovább strukturálódik. Itt már a tananyag tervezéshez választott tananyagfejlesztő rendszer lehetőségeit kell figyelembe venni a készítés során. Vagyis a Forgatókönyvírás során egy adott tananyagfejlesztő és -készítő rendszerre specializált elektronikus oktatási tartalom szöveges leírása születik meg az előző fázis kilépési dokumentumából. Ez a résztermék már tartalmazza a végleges, beszerkesztendő szöveget és a médiaelemek leírását is.

  5. mérföldkő az Elektronikus tananyag: az elektronikus tananyag első változata a Kreatív szerkesztés lépcsőjén születik meg. Az eddig elkészült anyag itt kap színt és valódi formát a tananyagszerkesztést támogató technológia segítségével, a szerkesztők vagy akár programozók munkája nyomán.

  6. mérföldkő a Kész tananyag: a hatodik, egyben utolsó lépcsőn, az Ellenőrzés, tesztelés, hibajavítás során az elektronikus tananyag végleges változata, a kész tananyag készül el.

A Nexius-modell mérföldkövei

A modell alkalmazása során létrejövő résztermékek az egymást követő fázisokban átalakulnak a szinopszisban lefektetett követelmények alapján, míg végül elektronikus tananyaggá transzformálódik a folyamat terméke.

A modell a folyamatban szereplők feladataihoz is segítséget ad. Jól elkülöníti a különböző funkciókat, de hangsúlyozza, egy ember több funkciót is elláthat. A fejlesztésben résztvevő személyek konkrét száma változhat, az egyes funkcióknak azonban minden esetben meg kell jelenniük.

  • Megrendelő: egy tananyag készítésénél a legelső fázis, hogy a tananyag igénye felmerül. Az igény a megrendelőnél keletkezik. Annak egyszerű megfogalmazása után a tananyag tényleges, szerződéses megrendelésével jön létre ez a szerepfunkció. Az igény kibontása, a tananyag konkrét céljainak a megfogalmazása – általában – a megrendelés után, a fejlesztő csapat munkája nyomán jön létre. A megrendelő lehet külső személy vagy szervezet, azonos lehet a tervező, készítő személyével is, amennyiben valaki saját igénye alapján, önállóan viszi végig a tananyagfejlesztési folyamatot. A következő fázisokban bír meghatározó szereppel: Szinopszisírás, Forgatókönyvírás, Kreatív szerkesztés, Ellenőrzés, tesztelés, hibajavítás. Valójában az egész folyamatra hatással lehet, bármelyik fázis munkálataiba részt vehet.

  • Projektvezető, projektmenedzser: a projekt megalakítása után ő a felelős a tananyagfejlesztés megvalósításáért és sikerességéért. A szinopszis összeállítását és kitöltését kézben tartja, a megegyezéseket levezényli. Ő választja ki a szakértőket és lektorokat, egyéb szereplőit a fejlesztésnek. Ő tervezi az erőforrások felhasználást, és a fejlesztési munka ütemezését is, ami megmutatja, hogy az egyes lépcsők mikortól meddig tartanak. A projektvezető valójában az egész folyamat során jelen van, és segíti minden fázis zökkenőmentességét, előrehaladását, a szerepfunkciók közötti kommunikációt, ellenőrzi és biztosítja a minőséget, képviseli a megrendelő érdekeit.

  • Oktatástervező, oktatási szakértő: olyan e-learning módszertani szakértő, aki a szinopszisban leírt oktatási célok megvalósulásáért felelős. Ő vezeti a tananyag sikerességéhez szükséges információk szinopszisba rögzítését. A kéziratírást felügyeli, és a tevékenység tervezése is a feladatai közé tartozik. A projektvezetővel és szakmódszertani szakértővel gyakran összemosódik ez a szerep. Aktívan jelen van a folyamat összes lépcsőjén a szinopszisírától az ellenőrzés, tesztelés, hibajavításig.

  • Szakmódszertani szakértő: egy adott szakirány speciális didaktikai megoldásait ismerő személy. A tananyag tartalmától függően szükséges bevonni a fejlesztésbe. Ha szükség van szakmódszertani szakértőre, akkor a következő fázisokban vesz részt aktívan: Szinopszisírás, Kéziratírás, Tevékenységtervezés, Forgatókönyvírás.

  • Témaszakértő: egy adott szakmai tartalom hozzáértője, aki a megjelölt célok teljesüléséhez szükséges témák összeállítását vezeti, a kéziratírást felügyeli. A következő fázisokban vesz részt aktívan: Szinopszisírás, Kéziratírás.

  • Kéziratíró: az oktatási tartalom szakmailag teljes és helyes megírását valósítja meg. Általában megegyezik a témaszakértővel. A következő fázisokban vesz részt aktívan: Kéziratírás.

  • Forgatókönyvíró: ismeri legalább egy tananyagfejlesztő rendszer működését, lehetőségeit, és képes értelmezni a tevékenységterv tartalmát. Ezeket ötvözve a szerkesztők részére leíró gyártási dokumentumot készít. A következő fázisokban vesz részt aktívan: Forgatókönyvírás, Kreatív szerkesztés.

  • Szerkesztő: ismeri több tananyagfejlesztő rendszer működését. Képes a forgatókönyv utasításait értelmezni, és annak alapján a tananyagot a vizuális kommunikáció szabályainak megfelelően elkészíteni. Ebben a szerepben jelenhetnek meg a médiafejlesztők (grafikusok, video- és audioszerkesztők, programozók). A következő fázisban vesz részt aktívan: Kreatív szerkesztés.

  • Lektor: a fejlesztés folyamatában ellenőrző és jóváhagyó jogkörrel bíró személy. A fejlesztési folyamat során négy területen szükséges lektort alkalmazni.

    Amennyiben egy területen több lektor is dolgozik a fejlesztésben, ki kell jelölni közülük egy vezető lektort, aki az adott lektorok munkájáért felelősséget vállal. Ő hagyja a jóvá a vezetése alatt lévő terület lektorainak javaslatait.

  • Próbatanulók: A szinopszisban meghatározott célközönséget reprezentáló csoport, amely tagjai először találkoznak a tananyaggal, és ez alapján visszajelzéseket adnak a fejlesztők részére. A következő fázisban vesznek részt aktívan: Ellenőrzés, tesztelés, hibajavítás.

Egy ember több szerepfunkciót is betölthet. Ilyen összevonásra jó példa, ha egy pedagógus a saját témájából készít elektronikus, ismeretátadó tananyagot, hogy a tanórai keretet más jelleggel tudja felhasználni. Ebben az esetben az első hat funkció egyértelműen összevonódik. Vannak azonban olyan funkciók, amelyekkel szerencsésebb, ha a projekten belül mindig külön személy foglalkozik. Ilyen például a nyelvi vagy szakmai lektor funkciója. Jó, ha van egy személy, aki a szöveget bevonódás nélkül, külső szakemberként képes ellenőrzi. Természetesen a funkciók más aktivitással jelennek meg a fejlesztés különböző lépcsőinél. Most a folyamat leírása következik ezeknek az aktivitásoknak megfelelően.

Amikor egy megrendelőben igény keletkezik, egy projekt indul annak teljesítéséhez. A projekt vezetője a megrendelővel egyeztetve összeállítja a szakértői csapatot. Kiválasztják a tananyag témájához értő témaszakértőt és szakmódszertani szakértőt, és kiválasztásra kerül az oktatástervező is.

  1. A Nexius-modell első fázisa a szinopszisírás. Az itt megszülető kilépési dokumentum adja a tananyagfejlesztés alapját, és a további fázisokban hivatkozási pontként jelenik meg. A szinopszis a tananyaggal kapcsolatos követelményrendszert tartalmazza, ezért a megrendelőnek, projektmenedzsernek, oktatástervezőnek, szakmódszertani és témaszakértőnek közösen kell kidolgoznia.

    Az elvárások, a célrendszer, a technikai feltételek, a célközönség, a tananyagban feldolgozandó témakörök és címszavak itt kerülnek rögzítésre. A fejlesztés ezen dokumentum alapján tud elindulni.

  2. A kéziratírás során a szinopszisban megjelölt célközönségnek megfelelően, a célrendszert megvalósítva, a témakörök kibontásával történik meg a résztermék létrehozása. A kézirat már oktatási tartalom, így a témaszakértőn kívül a szakmódszertani szakértőnek és az oktatástervezőnek is részt kell vennie a munkában. A kézirat folyamatosan közelítő, egyre pontosabb értéket adó munkában készül. A témaszakértő a szakmódszertani szakértő és az oktatástervező visszajelzéseit figyelembe véve fejleszti, bővíti az oktatási tartalmat, egészen addig, amíg az megfelel a szinopszisban előírt követelményeknek. A munka végeztével egy nyelvi és egy szakmai lektornak is érdemes ellenőriznie a kézirat helyességét. A folyamatot különös figyelemmel segíti és támogatja a projektvezető.

  3. A harmadik lépcsőfoknál, a tevékenységtervezésben a kéziratban létrejött oktatási tartalmat kell a tanulói aktivitás elkép-zeléseivel bővíteni a szinopszisban meghatározottak szerint. A tevékenységtervezés során egyértelműen meg kell határozni, hogy a kézirat tartalmát hogyan kell a tanulónak feldolgoznia (pl.: olvasni, feladatot megoldani). A következő szerepfunkciók hozzák létre a részterméket, vagyis az elektronikus oktatási tartalmat: szakmódszertani szakértő és oktatástervező. A tervezés során fény derülhet arra, hogy a fázis belépési dokumentuma nem volt teljes, a kézirat kiegészítése szükséges. Ekkor a kézirat írójának a feladata a kiegészítéseket megfelelően beépíteni a kéziratba.

  4. A forgatókönyvírás fázisában a forgatókönyvíró és az oktatástervező (amennyiben szükséges, akkor a szakmódszertani szakértő is) dolgozik együtt. A forgatókönyvíró ismeri a tananyagfej-lesztő, -szerkesztő rendszer képességeit, és ennek alapján írja le az oktatási tartalom képernyőkre bontását és megjelenésének módját, hogy egy jól értelmezhető és használható, a tananyagfejlesztő, -szerkesztő rendszerre specializált, elektronikus oktatási tartalom szöveges leírása jöjjön létre. Vagyis megszülessen a forgatókönyv mérföldköve. Az oktatástervező arra figyel a munka ideje alatt, hogy az oktatás hatékonysága ne sérüljön a forgatókönyvírás során. Ez az utolsó lépés a tananyag tényleges szerkesztése előtt, ezért ezen a szinten érdemes a tananyagot nyelvi és szakmai lektorálásra kiadni, de a megrendelői jóváhagyás mindenképpen szükséges. Ennek koordinálását a projektvezető végzi.

  5. A kreatív szerkesztés első fázisa, hogy a tananyagra jellemző dizájnnal egyedi oldalsablonok készülnek. Ezek megalkotásához a tananyagfejlesztő, -szerkesztő rendszert jól ismerő szerkesztők szükségesek. Az arculati elemek alkalmazása csak a megrendelői jóváhagyás után lehetséges, ennek dokumentálása a projektvezető feladata. Ebben a munkafázisban az elektronikus tananyag mérföldköve, annak első változata, alakul ki azáltal, hogy a szerkesztők a forgatókönyvben található utasítások alapján, a felhasználói élmény figyelembevételével beszerkesztik a tananyagot. Amennyiben változtatás igénye merül fel akkor az oktatástervező és forgatókönyvíró mérlegeli annak tényleges megvalósítását. Ennél a lépcsőnél történik meg a médiaelemek gyártása is.

  6. Az utolsó lépcső – ahol a végleges elektronikus tananyag, vagyis a kész tananyag létrejön – az ellenőrzés, tesztelés, hibajavítás. A tananyag itt megy át az utolsó, fontos ellenőrzéseken, amelyhez aszinopszisban leírt követelményeket is fel kell használni. A leglényegesebb ellenőrzési pontok, kérdések sorrendben:

    • A nyelvhelyességnek megfelelően van a tartalom kifejtve?
      Ezt a nyelvi lektornak kell ellenőriznie.

    • Szakmailag helyesen van kibontva a tartalom?
      Ezt a szakmai lektornak kell igazolnia.

    • Megfelel a tananyag az előírt célrendszernek és célközönségnek?
      Ezt az oktatási lektor igazolja.

    • A technikai követelményeknek eleget tesz, technikailag működőképes a tananyag?
      Ezt a technikai lektor igazolja.

    • Az elkészült tananyag tanulható és az elvártaknak megfelelően élményszerű?
      Ezt a próbatanulók ellenőrzik.

    • Az elektronikus tananyag kész állapotát, a komplett megfelelőségét a megrendelő és a projektvezető fogadják el a megrendelői teljesítés igazolásra tett aláírásukkal.

Minden lépcsőn a megelőző és a következő fázisra is gondolkodni kell, hiszen minden lépcső belépési dokumentuma az előző lépcső kilépési dokumentuma (ez alól a szinopszis a kivétel). Ez okból kifolyólag a következő fázisban folyó munka gördülékenységét erősen meghatározza az adott lépcsőn megszülető résztermék minősége. Ezért a modell fázisaiban résztvevő szerepfunkciók nem lehetnek egymástól elszigetelve, a készülő tananyagot együtt, egy folyamatban dolgozva kell megvalósítaniuk.

A főbb szerepfunkciók dinamikája a Nexius-modell alkalmazása során

A következőkben a modell hat lépcsőjének részletes kibontása olvasható.